Το τροφοδοτικό είναι ένα κύκλωμα που σχεδόν όλοι οι λάτρεις της ηλεκτρονικής θέλουν να ασχοληθούν. Μια απλή ηλεκτρονική κατασκευή είναι αυτή παρακάτω.
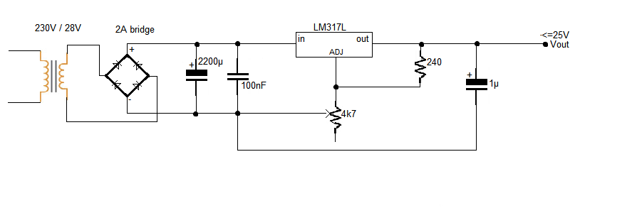
Schematic
Το παραπάνω τροφοδοτικό έχει τα παρακάτω χαρακτηριστικά:
- Vin = 230V AC
- Vout = 1 - 25V DC
- Ic = 1A
Ηλεκτρονικά εξαρτήματα:
- 1 μετασχηματιστής από 230V σε 28V
- 1 αντίσταση 240Ω
- 1 μεταβλητή αντίσταση - ποτενσιόμετρο 4,7KΩ
- 1 πυκνωτής 100nF
- 2 ηλεκτρολυτικούς πυκνωτές 1μF και 2200μF
- 1 γέφυρα ανόρθωσης 2A
- 1 LM 317L
Το ολοκληρωμένο LM 317L είναι ένας ρυθμιζόμενος ρυθμιστής τάσης που παρέχει προστασία από βραχυκύκλωμα και προστασία από υπερθέρμανση. Τα ποδαράκια του συνδέονται στο κύκλωμα όπως στην εικόνα
Όπως παρατηρούμε το ρυθμιζόμενο τροφοδοτικό μας δέχεται στην είσοδο του τάση AC απευθείας από το δίκτυο της ΔΕΗ κι έπειτα το μετατρέπει σε DC. Αυτό επιτυγχάνεται μέσω υποβιβασμού της τάσης από το μετασχηματιστή κι έπειτα η γέφυρα κάνει την ανόρθωση.
Τα παθητικά εξαρτήματα πυκνωτές και αντιστάσεις συμβάλλουν στην σταθεροποίηση και το κατάλληλο δυναμικό για να τη σωστή λειτουργία του LM (ενώ ο LM αντέχει μέχρι 37V εμείς βγάζουμε μέγιστο 25). Το ποτενσιόμετρο είναι αυτό που ρυθμίζει την επιθυμητή τάση εξόδου μέσω της μεταβλητής ωμικής τιμής που παίρνει κάθε φορά.
Μάθε για τα ολοκληρωμένα κυκλώματα ΕΔΩ
Μάθε για τον μετασχηματιστή ΕΔΩ
Μάθε για τις διόδους Schottky ΕΔΩ










0 σχόλια:
Δημοσίευση σχολίου